在软件应用繁多的今天,偶尔发现一款小众但功能强大的软件,就如同探险者找到了隐藏的宝藏一样令人兴奋,我要为大家介绍的正是这样一款软件——“86版本鬼泣装备选择,实地研究数据应用KP_v5.677”,这是一款针对特定用户需求设计的软件,尤其对于那些热爱“鬼泣”系列游戏的玩家来说,它几乎是一个不可或缺的神器。
软件概述
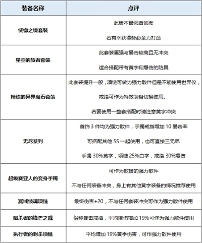
“86版本鬼泣装备选择,实地研究数据应用KP_v5.677”是一款专门为“鬼泣”游戏玩家设计的辅助工具,它能够帮助玩家更好地理解和选择游戏中的装备,尤其针对86版本中的鬼泣角色,通过该软件,用户可以轻松获取游戏内的最新装备数据、分析装备属性、优化角色配置等。
独特功能解析
1、精准装备数据收录:软件内置了全面的86版本鬼泣游戏装备数据库,无论是武器、防具还是饰品,其详细数据均一一收录,确保玩家能够随时查阅。
2、深度分析与推荐:软件具备强大的数据分析功能,能够根据玩家的游戏角色、等级、技能等,深度分析并推荐最适合的装备组合。
3、实战模拟测试:软件内置模拟测试功能,玩家可以在虚拟环境中测试不同装备组合的效果,从而找到最佳配置。
4、实时更新与社区交流:软件与游戏官方数据同步更新,确保数据准确性,同时提供社区交流平台,让玩家之间分享心得、解决问题。
解决特定需求
1、对于新手玩家来说,这款软件就像一个贴心的导师,帮助新手快速了解游戏装备系统,选择适合自己的装备,缩短与老玩家的差距。
2、对于资深玩家而言,软件的深度分析与推荐功能能够帮助他们发现新的装备搭配方式,优化角色配置,提升游戏体验。
3、对于追求极致的顶尖玩家,软件的实战模拟测试功能无疑是一大福音,通过模拟测试,他们可以精准调整装备配置,为赢得每一场战斗做好充分准备。
实地研究数据应用
“86版本鬼泣装备选择,实地研究数据应用KP_v5.677”不仅提供了丰富的数据,更注重实地研究与应用,软件开发者团队深入游戏世界,实地考察装备在实际战斗中的应用效果,确保为玩家提供的数据和建议都是真实有效的,这种实地研究的应用方式,确保了软件的实用性和准确性。
“86版本鬼泣装备选择,实地研究数据应用KP_v5.677”是一款专为鬼泣游戏玩家量身打造的软件,它解决了玩家在选择装备方面遇到的特定、甚至古怪的需求,对于热爱“鬼泣”游戏的玩家来说,这款软件无疑是一个宝藏,值得每一个玩家拥有。
如果你是一位热衷于“鬼泣”游戏的玩家,那么这款“86版本鬼泣装备选择,实地研究数据应用KP_v5.677”软件绝对是你不可错过的神器,它不仅能够提升你的游戏体验,更能够让你在游戏中脱颖而出,赶快行动起来,一起探索这款宝藏软件吧!












沪ICP备2021029522号-1
还没有评论,来说两句吧...